阅读万字长文的时候通常需要比较多的时间,有什么办法能加速呢?
一万字的文章阅读时间取决于个人的阅读速度,通常成年人的平均阅读速度约为 200 到 300 字/分钟。
如果以 250 字/分钟的平均速度来计算,阅读一万字的文章大约需要 40 分钟。
如果能通过 AI 提炼总结再阅读,可能只需要几分钟,能节省不少时间,本文将介绍电脑和手机两种场景下,如何借助 AI 阅读文章
一、电脑操作
直接将需要阅读的文章链接或文章内容发送给我做的「文章总结助手」即可
文章总结助手 GPTs:https://chat.openai.com/g/g-KyT4HyjP0-wen-zhang-zong-jie-zhu-shou
一)直接发送文章链接
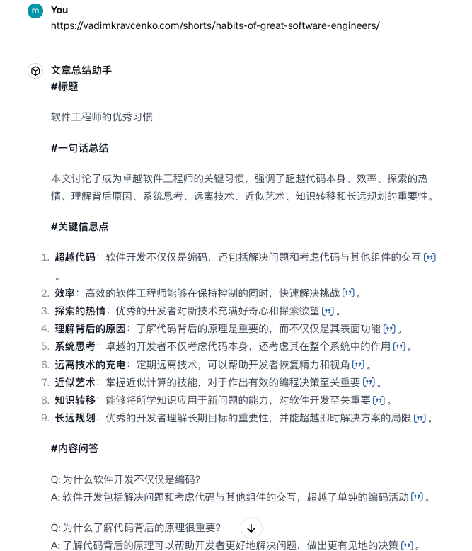
文章标题:优秀程序员的习惯
文章链接: https://vadimkravcenko.com/shorts/habits-of-great-software-engineers/
原文 1 万字,预计阅读需要 30 分钟,通过 AI 总结后,预计 5 分钟可以完成阅读
AI 总结:

二)直接发送文章内容
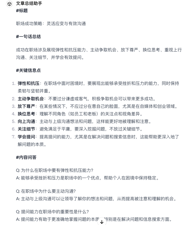
文章标题:给职场人士的几大建议
文章内容:

AI 总结:

二、手机操作
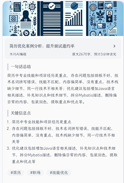
直接将需要阅读的文章链接发送给企业微信「知了助手」,因为文章中无法放企业微信名片,进群后我私信发送
不过需要注意的是:这个助手只支持文章链接,不支持文章内容总结
这里演示发送一个公众号文章链接,可以分析原文内容 2000 多字,需要 3 分钟 阅读完成,通过 AI 总结下,不到 1 分钟可以阅读完成

AI 总结的内容主要分为三部分:
1、一句话总结:一句话概况下,文章讲了哪些内容
2、关键信息点:文章中的关键点
3、相关问题:文章中提到的一问一答类文本
文本效果:默认就是文字总结效果


卡片效果:查看导图默认是卡片效果

思维导图效果:可点击下面的思维导图按钮切换到思维导图效果

三、总结
为了节省时间,建议使用 AI 工具来提取文章的关键信息和总结。文中介绍了在电脑和手机两种场景下如何使用 AI 来阅读文章。
对于电脑用户,可以通过发送文章链接或内容给“文章总结助手”GPTs 来获取文章的 AI 总结。
对于手机用户,文章建议使用“知了助手”,一个企业微信应用,发送文章链接获取 AI 总结。